
Urgencias
+(57) (601) 834 50 00 Ext 1111
+(57) 018000975832 Ext 1111
Resolución No. 10.39.234 de 2021
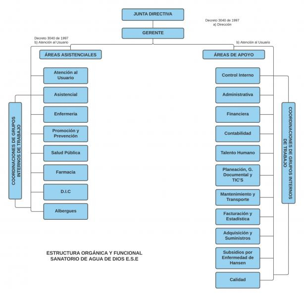
De acuerdo DECRETO 3040 DE 1997, en su articulo 25 establece: La Entidad se organizará a partir de una estructura básica que incluye tres áreas así:
Dirección. Conformada por la Junta Directiva y el Gerente, tiene a su cargo mantener la unidad de objetivos e intereses de la Empresa en torno a la misión y objetivos institucionales, identificar las necesidades esenciales y las expectativas de los usuarios; determinar los mercados, atender y definir la estrategia del servicio, asignar recursos, adoptar normas de eficiencia y calidad controlando suplicación en la gestión institucional sin perjuicio de las demás funciones de dirección que exija el normal desenvolvimiento de la entidad
Atención al usuario. Es el conjunto de unidades orgánico-funcionales encargadas de todo el proceso de producción y prestación de servicio de salud con sus respectivos procedimientos y actividades, incluyendo la atención administrativa demandada por el usuario, comprende la definición de políticas institucionales de atención en tipo de recursos necesarios para el efecto, las formas y características de la atención, la dirección y prestación de servicios.
De logística. Comprende las unidades funcionales encargadas de ejecutar en coordinación con las demás áreas, los procesos de planeación, adquisición, manejo, utilización y control de talentos o recursos humanos, financieros, físicos y de información necesarios para alcanzar y desarrollar los objetivos de la organización y realizar el mantenimiento de la planta física y su dotación. sitemap
+57 (601) 8345000 Ext 1111
+57 (601) 8345000 Ext 2102
+(57) 018000975832
Uno de nuestros representantes esta disponible para atenderle